平机会与你
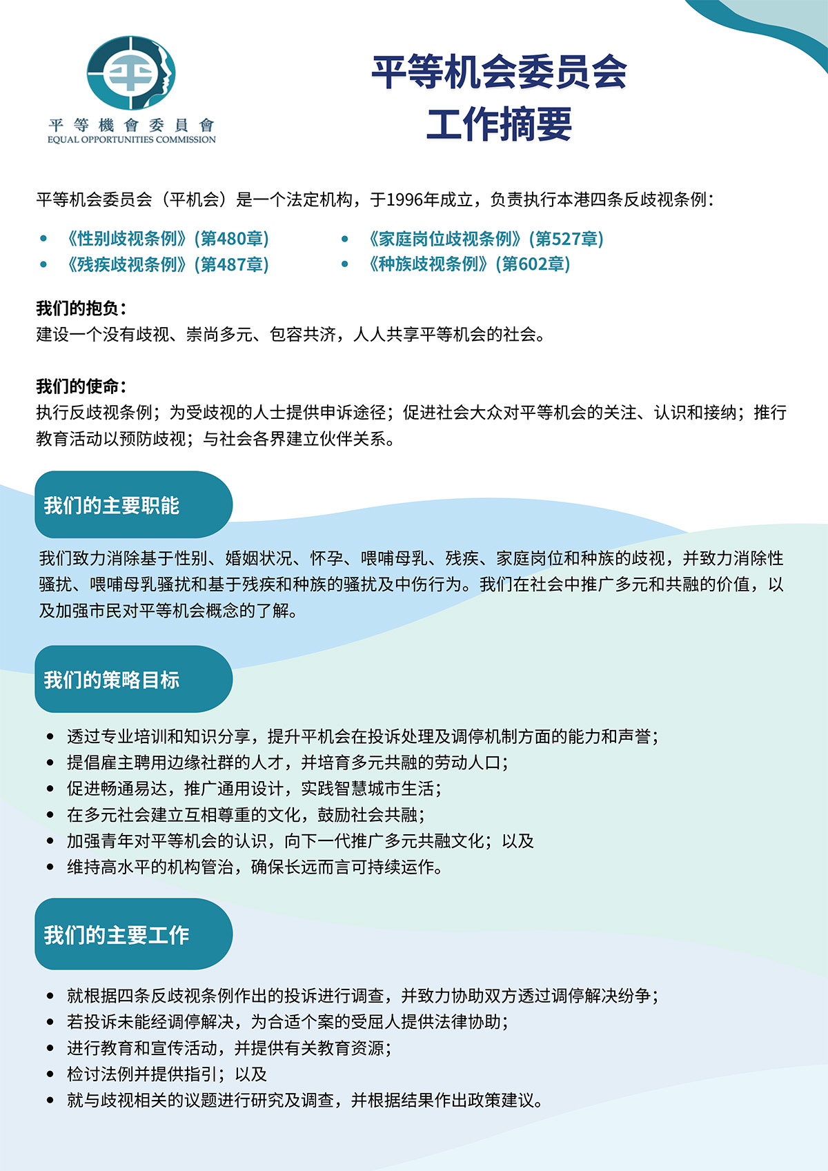
平等机会委员会(「平机会」) 于1996年5月成立,是香港的法定机构,负责执行《性别歧视条例》、《残疾歧视条例》、《家庭岗位歧视条例》及《种族歧视条例》。
平机会致力消除基于性别、婚姻状况、怀孕、喂哺母乳、残疾、家庭岗位及种族的歧视,消除性骚扰、基于喂哺母乳的骚扰,以及基于残疾及种族而作出的骚扰及中伤。平机会并促进男女之间、伤健之间、有家庭岗位与没有家庭岗位之间, 还有种族之间的平等机会。
普通話版
平等机会委员会(「平机会」) 于1996年5月成立,是香港的法定机构,负责执行《性别歧视条例》、《残疾歧视条例》、《家庭岗位歧视条例》及《种族歧视条例》。
平机会致力消除基于性别、婚姻状况、怀孕、喂哺母乳、残疾、家庭岗位及种族的歧视,消除性骚扰、基于喂哺母乳的骚扰,以及基于残疾及种族而作出的骚扰及中伤。平机会并促进男女之间、伤健之间、有家庭岗位与没有家庭岗位之间, 还有种族之间的平等机会。